AEM Assets Instance as Single Source of Truth - Remote Assets Sync vs Connected Assets
Hi AEM Community,
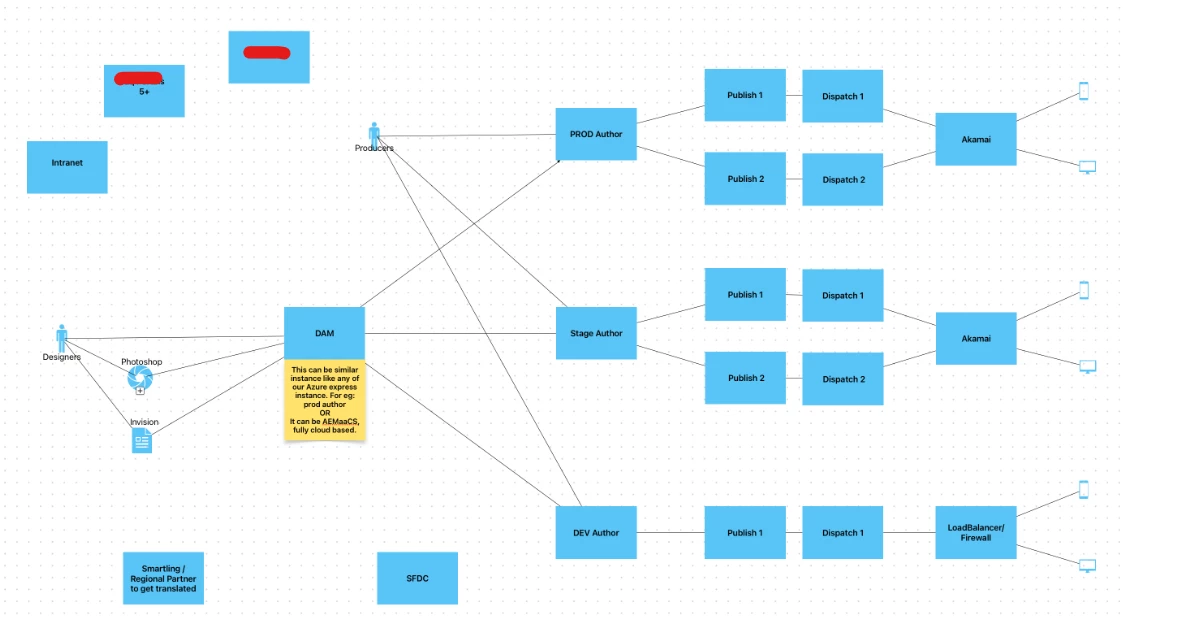
I have the below requirement in our project -
We want to have an AEM DAM/Assets instance which acts as the source for all other environments (DEV, Stage, Production) as well as some other portals which use some assets residing in our AEM Instance.
We have come across 2 options for our need -
1. Connected Assets
Drawback - This feature supports images only. It will not allow you to sync video assets, content fragments, experience fragments etc
2. Remote Syncing
Drawback - Recommended for Non-Production use only as per ACS Documentation.
(https://adobe-consulting-services.github.io/acs-aem-commons/features/remote-assets/index.html)
Query 1 - Is there any other way to achieve this feature ?
Query 2 - How can we sync video assets, Content Fragments, Experience Fragments across multiple environments in AEM ?
@digarg17, @krati_garg, @lukasz-m, @saravanan_dharmaraj, @arunpatidar, @kautuk_sahni
Thanks,
Rohan Garg

