A Guide to Understanding Adobe Customer Journey Analytics Lookup Datasets
Introduction
In Adobe Customer Journey Analytics (CJA), lookup datasets are essential for enhancing and expanding insights obtained from source datasets. This blog post provides an overview of three types of lookup datasets in CJA: Profile Lookup Dataset, Custom Record Lookup Dataset, and Standard (Adobe-Supplied) Lookup Dataset.
Record lookups enrich dimensions, such as providing details about a SKU or a tracking code, while profile lookups enrich personIDs by providing CRM information about a customer. In the context of Adobe Analytics (AA), Classifications in AA correspond to record lookups in CJA, and Customer Attributes in AA correspond to profile lookup datasets in CJA.
The post also highlights the distinctions between lookup datasets and the Data View configuration for derived fields and component settings. By exploring these concepts, we can gain a better understanding of the important role that CJA lookup datasets play in data analysis and interpretation.

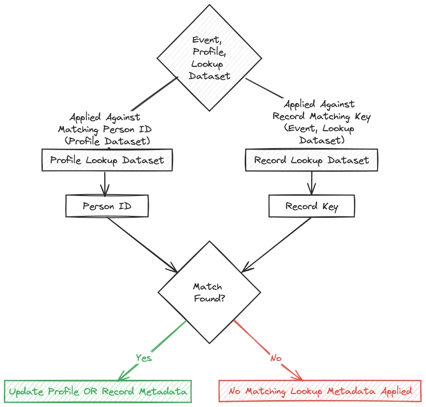
Profile Lookup Dataset
The Profile Lookup Dataset in CJA is a powerful feature that allows you to apply a wide range of data to your persons, users, or customers in the Event data. This dataset enables you to not only upload CRM data, but also any other relevant data about your customers that you may have. By using the Person ID as the key, you can enrich individual profiles with additional information in CJA, thereby providing a more holistic and comprehensive view of your audience. This enhanced understanding of your audience can lead to better insights and more targeted strategies for your business. In a CJA context, it is important to note that a Profile dataset is separate and unrelated to an AEP Real-Time Customer Profile.
Custom Record Lookup Dataset
The Custom Record Lookup Dataset feature is a versatile tool that empowers users to perform accurate lookups on unique keys found within their Event, Profile, or Lookup data. This feature not only simplifies the process of incorporating data from different datasets that share unique keys, but also enhances the overall analysis of the data by providing a more comprehensive and holistic view. With the ability to add up to two levels of lookups and support for basic arrays, users can establish hierarchical relationships between data keys, unlocking deeper insights and facilitating an understanding of their data.
Standard (Adobe-Supplied) Lookup Dataset
Standard (Adobe-Supplied) Lookups are pre-defined lookup datasets provided by Adobe. They are available for Analytics source connector data sources and webSDK direct to AEP datasets in CJA. These lookups are automatically included by Adobe if certain schema fields exist in a Connection. You can utilize them with Adobe Analytics source connector implementations, the Adobe Experience Platform Web SDK, or the Experience Platform data collection APIs. Note that the fields from the Standard (Adobe-Supplied) section are displayed as available fields for the Data View configuration. However, the Adobe-supplied source datasets are not visible in the Connection & AEP.
These datasets offer a wide range of standardized and consistent data enrichment options. By automatically applying these lookup datasets to your data at report time, you can ensure that your analysis is based on accurate and relevant information. This alignment of data with common dimensions and attributes significantly enhances the depth and quality of your analysis, enabling more comprehensive insights and actionable recommendations.
How CJA Lookup Datasets Work
To configure lookup datasets, you can begin by adding a lookup dataset at the Connection level for CJA. This will provide you with a foundation to build upon. Next, you should take an additional step to configure a declared key from the lookup dataset and a matching key from the desired source dataset. By doing this, you will establish a linkage between the datasets and ensure accurate and efficient data retrieval.
CJA lookup datasets currently perform full row updates. This means that all columns and fields must be filled out correctly for both record and profile lookups. The system retrieves the last row from the latest batch where the unique key is found. This approach is efficient in terms of data transfer, as it allows for uploading only the record changes in your update uploads.
However, there is an important caveat. If multiple rows with the same key are sent within a batch, the processing system cannot determine the order or choice and will randomly select one row. It is advisable to avoid sending the same unique key multiple times within the same batch. While multiple updates with the same unique key are allowed over subsequent update batches, CJA will only use the last uploaded record for a given unique key. This ensures that the most recent uploaded data is always used for analysis and reporting in CJA.
When performing custom records lookups, it is important to be aware of the limit for the number of unique keys per record lookup dataset. The current limit is set at 10 million unique keys per dataset. If this limit is exceeded, only the first 10 million unique keys will be added to the dataset. It's important to note that profile lookup datasets do not have this limit. This means you can add as many unique keys as needed to enrich individual profiles with additional information. This flexibility allows for a comprehensive view of your audience and deeper insights into customer behavior.
Furthermore, a lookup file can only enhance one schema field at a time. If you wish to utilize a lookup dataset for multiple fields, you may need to duplicate it and include it in the CJA connection for each specific use case. This guarantees that the intended schema fields are enriched with corresponding data from a dedicated lookup dataset.
By understanding these unique key considerations and upkeep best practices for working with lookup datasets in CJA, you can effectively leverage this powerful feature to enhance your data analysis and make informed, data-driven decisions for your business.

Lookup Dataset Differences from Data View Configuration
While lookup datasets focus on enriching data at the individual level, derived fields and component settings in the Data View configuration offer broader customization options. Derived fields allow you to perform complex data manipulations in reporting, empowering you to create custom calculations and transformations on the fly. On the other hand, component settings in the Data View configuration customize the way data values manifest in end CJA reports, providing flexibility in how your data is displayed and analyzed.
Understanding and leveraging lookup datasets, derived fields, and component settings in CJA can significantly enhance the depth and accuracy of your analysis. By utilizing these features in concert, you can gain valuable insights into your customer journey and make data-driven decisions to drive business success.
| Feature | Profile Lookup Dataset | Custom Record Lookup Dataset | Standard (Adobe-Supplied) Lookup Dataset | Derived Fields | Component Level Settings |
|---|---|---|---|---|---|
| Use Case Description | Data that is applied to your persons, users, or customers in the Event data. For example, allows you to upload CRM data about your customers. | This data is used to look up values or keys found in your Event, Profile, or Lookup data. You can add up to two levels of lookups. | Standard Lookups are only available for Analytics source connector data sources in CJA. You can use them with Adobe Analytics source connector implementations, or the Adobe Experience Platform Web SDK, or the Experience Platform data collection APIs. | A derived field enables you to define (often complex) data manipulations to dynamically create components, using a customizable rule builder. Particularly relevant for metadata-related scenarios are the Lookup and Classify derived field functions. | Component reporting logic settings that customize the way in which data values manifest in end CJA reports. |
| Schema | Any built-in or custom schema that is based on the “XDM Individual Profile” class. | Any built-in or custom schema that is based on an XDM class with the “Record” behavior, except for the “XDM Individual Profile” class. | Standard lookup datasets are automatically applied at report time. If you use the Analytics source connector and bring in a dimension for which Adobe provides an automatically applied standard lookup. | N/A | N/A |
| Dataset Type | Profile | Lookup | Lookup (Adobe-Supplied Hidden) | Derived Field (Event, Profile, Lookup) | Component Setting (Event, Profile, Lookup) |
| Matching Keys | Person ID | Record Key |
Record Key | N/A | N/A |
| Usage in Connections | Supported | Supported | Supported | Defined In Data View (Connection-Based) | Defined In Data View (Data View-Based) |
| Example Use Cases | Person ID-Based Profile Data Enrichment | Data Enrichment | Data Enrichment | Define additional derivative components | Format (Metric Applicable Only), Set substring (Dimension Applicable Only), No value options (Dimension Applicable Only), Include exclude values |
| Documentation Links | Profile Lookup | Custom Lookup | Standard Lookup | Derived Fields | Component Level Settings |
Conclusion
In conclusion, utilizing lookup datasets, derived fields, and component settings in CJA can greatly enhance the depth and accuracy of your reports and analysis. Lookup datasets serve as a valuable resource for enhancing individual profiles and records by incorporating metadata from various sources. This integration provides valuable insights and a more comprehensive understanding of the data in CJA. Overall, the use of lookup datasets empowers you to maximize the value and potential of your data assets.
Derived fields allow for complex data manipulations in reporting, enabling custom calculations and transformations. Component settings offer flexibility in displaying and analyzing data values in CJA reports. By leveraging these powerful features together and using them appropriately, you can gain valuable insights into your customer journeys and make data-informed decisions to drive business success.
