Solved
Queued events of the transactional message
Hello all,
I have a question according to transactional messaging publication process.
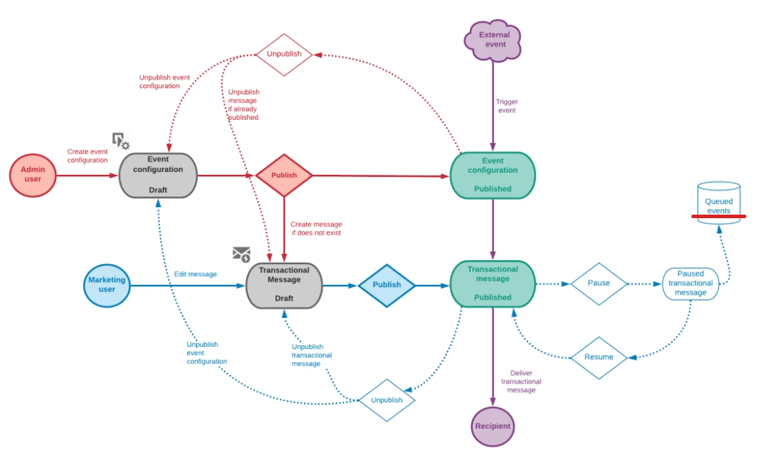
We can suspend publishing our transactional message by using the Pause button. The events are therefore no longer processed, but instead kept in a queue in the Adobe Campaign database.
Is it possible to delete one of the events from this queue? Or somehow to update the data?


Thank you in advance,
Alex
Alex