Visualize your Marketing Goals with Engagement Map
The Marketo Engage team is thrilled to announce our latest feature – Engagement Map.
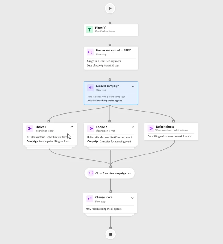
The value of Engagement Map lies in the ability to build out reusable campaigns aided by intuitive visualization. It brings in a layer of simplicity in a sophisticated tool. Engagement Map is the visualization of the power that Marketo Engage has brought to our customers for years!

Here are some high value use cases that you can achieve with Engagement Map:
- Easily manage and validate interconnected campaigns with visualization
- Increase operational efficiency with enhanced error handling and troubleshooting
- Accelerate time to value by quickly onboarding new users
- Improve alignment across key stakeholders with intuitive visuals that provide insight into complex campaigns
Engagement Map helps marketers at all levels

How it works

Engagement Map will be available to all users with access to Smart Campaigns in their current Marketo Engage instances on August 1st .
Check out this space for more information and documentation in the coming weeks!
