Lead Nurturing Program | Community
Skip to main content
October 14, 2014
Question

Lead Nurturing Program

  • October 14, 2014
  • 3 replies
  • 1010 views
Hi All,

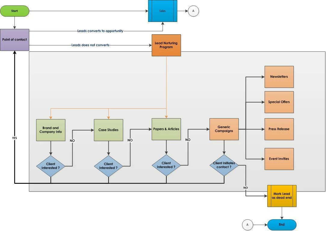
I would like to have attached lead Nurturing Program in Marketo, Please let me how and where to start. If possible Best way to score leads based on there interests.
 
This post is no longer active and is closed to new replies. Need help? Start a new post to ask your question.

3 replies

October 14, 2014
Check out leadspace
Level 9
October 14, 2014
I don't know if I fully understand that flowchart - in each green square will you have different levels of information? how much content do you plan on having? If you have lots of content in the works and wanted to make it complex then I'd make each of those categories into a separate nurture program.

But if you want to keep it simple, those would each be streams inside one program.

In either case, you'd want to come up with some sort of criteria to keep the leads moving if not "interested" -- so is that based off oppties? or interactions with emails? or what?

Kim
October 14, 2014
Let me give you Idea i have in my Mind,

I have list of leads and will be sending Email . In first Emails i will try to Make them Aware about my Brand and going forward if lead shows interest in links mention in Mail thn will give some score and take them to landing page where i will be asking more specific Question based on links clicked by Lead. But if Lead is not showing interest then will send another mail with some case studies and follow the same interest depending on activities happen on case study mail. 

Hope now you can help me with some steps..and best options