Hey Natascia,
Let me spill some of my tea for you sis... 
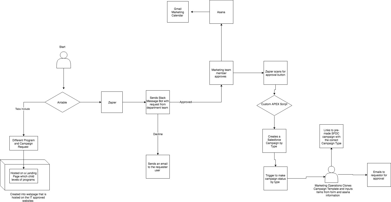
Graph:

The tools I use are:
Airtable
- Tabs include: Email Request, Program/campaign request- includes landing page
- Tabs also can turn into form landing pages which are hosted on a massive landing page that lets you pick your request by email, landing pages, campaigns, programs
- Sample Email tab consists of basic information: name (concatenate formula for naming convention), product type, email date/time, data segmentation (drop-down list),
Zapier
- I use this tool to connect Slack, Asana, Salesforce
- You will have to ask a technical customer service rep to increase your path decision, they usually allow 3 but you can increase it if you say please

Gmail
- Create a specific calendar for marketing campaigns, helps with marketing team meetings and sales meetings (automated)
Asana
- Automatically creates the task under the Campaigns and connects to Gmail Marketing Calendar section that gets created
Slack
- Specific channel for campaign request or email if your company doesn't have slack
Salesforce
- Created a Salesforce campaign apex triggers that automatically creates campaign status by type
Marketo
- Template my programs so I can clone the standard workflows and connect to SFDC
Knak
- Plug and play email and landing page SAAS platform
1. Request from the marketing campaign coordinator (internal or external) through a master landing page that has different campaign types
2. Request sends to Slack alert on a specific channel
3. Campaign Manager approves and Zapier automatically creates an asana task which then creates a specific Gmail calendar and also creates a Salesforce Campaign with the correct salesforce campaign type
4. Marketing Operations clones templates and puts the correct information in the designated areas, sends for approval from the requester and connects the Campaign flow to the approved SFDC Campaign
Benefits
- If you have external campaign individuals helping you with campaigns and content they can create a campaign without you having to create an SFDC user (which cost money)
- Creates a specific Gmail Calendar that allows you to have a full idea of content to help with marketing and sales play and align specific it for full effectiveness
- Reporting: Go to Airtable to see campaign request vs. campaign approved
- Data Normalization when doing attribution with Bizible and Leandata Clarity with campaign status on SFDC