Innovating the Developer Conference Experience with Adobe Experience Platform
Authors: Dylan DePass, Ron Nagy, and Jenny Medeiros

This article delves into the Adobe@Adobe team’s approach, challenges, and results as we leveraged edge computing and Adobe Experience Platform to deliver the most relevant content to more than 3,000 Tech Summit attendees. We enhanced the developer and technical attendee conference journey by delivering relevant experiences in real-time.
Adobe Tech Summit is an internal conference that takes place every two years and draws thousands of engineers, researchers, designers, and developers from around the globe. It’s an opportunity for Adobe members to attend talks, workshops, and celebrate their latest achievements.
At Tech Summit 2019, Adobe@Adobe — an internal innovation team — was tasked with demonstrating the potential of Adobe Experience Platform as a powerful technology for delivering real-time personalization at scale. To achieve this, the team created a set of experiences that engaged the attendees with useful content based on their activities.
What is Adobe Experience Platform?
Adobe Experience Platform is an open and extensible platform that consolidates customer data in real-time to build comprehensive customer profiles. By simplifying and automating data integration across an organization, Adobe Experience Platform enables the intelligent delivery of personalized content to engage customers at exactly the right time.
The problem
To effectively demonstrate Adobe Experience Platform features, we wanted to create a set of interactive experiences that would enhance the attendee’s journey and drive engagement across multiple channels.
At the core of Adobe Experience Platform is content and data, so the priority was to decide how to capture the data and then transform it into personalized content. Furthermore, we required minimal network latency to ensure the content reached the right attendees at exactly the right time.
Our approach
To achieve our goals for Tech Summit, we decided to capture, process, and distribute data using edge computing. The data was captured on the edge in the form of badges embedded with RFID chips and Bluetooth beacons.
In conjunction with Adobe Experience Platform, these IoT devices would leverage attendees’ locational and behavioral data to personalize their content for the following experiences:
-
Kiosk: Interactive kiosks equipped with RFID readers would give attendees visibility into their own Real-Time Customer Profile. Their information would be displayed along with their favorite sessions, completed surveys/challenges, and personalized recommended sessions.

-
Sherpa: By scanning the beacons in attendees’ badges, Sherpa’s screen would show the faces of five people within close proximity and — using the Experience Platform — generate a dynamic segment to show a common statistic among those attendees.

-
Mobile app: With the Adobe Tech Summit app, attendees would be able to browse sessions on-the-go and consult information on the speakers. They could also ‘like’ a session, which would create an “Experience Event” in their Profile and used to fuel future recommendations (shown on the Kiosk).

-
Prospector: This would deliver a hyper-personalized daily digest email for attendees based on which sessions they attended and/or liked, along with links to the session slides and assets stored in Adobe Experience Platform. Prospector would also send push notifications to the mobile app at specific moments in the attendee’s journey, such as welcoming them to a session when they enter the room.

-
Rayban: To wrap up the entire Tech Summit experience, we wanted to use AR to explain how all of these experiences were being powered by Adobe Experience Platform. At the end of the explainer, Rayban would show a survey to record how helpful the experience was at conveying how Experience Platform was being used.
In the video above, you can watch the 3D animation shown on Rayban.
How we did it
For Adobe Experience Platform to power each personalized experience, the first step was to collect the attendee data. We began by enlisting the vendor ConfReg and our internal employee repository Adobe Hub.
ConfReg provided a website for attendees to register for the conference, collecting basic and optional attendee information like expertise, interests, favorite programming languages, etc. We completed that information using Adobe Hub, pulling employee profile data such as job title and years of employment.
To enable Adobe Experience platform to interpret and analyze this (and all other) data, we used Experience Data Model (XDM), Adobe’s open and extensible format, that any application can use to communicate with Adobe Experience Platform services.
To import the data Adobe Experience Platform, we used two forms of data ingestion: batch and streaming. For batch ingestion, the provided attendee data, along with two new identifiers (EMAIL and REGISTRANT_ID), were fed into Adobe Experience Platform in bulk using the Batch Ingestion API.
After the bulk data ingestion was complete, the two identifiers were picked up by Adobe Experience Platform Identity Service. This service is responsible for stitching together the various identities received from multiple touchpoints to create the Real-Time Customer Profile.

Real-Time Customer Profile was pivotal to pull off the entire Tech Summit. It’s where attendee data was pulled in from multiple sources and centralized in Adobe Experience Platform to create a 360-degree view of the attendee. This happened in real-time to provide targeted and personalized experiences at just the right moment.
Although for a complete understanding of the attendee’s preferences, we needed to know where they went and how they interacted with the other Adobe@Adobe experiences. Here’s where we used Streaming Ingestion to send this real-time data into Experience Platform from our other Tech Summit experiences.

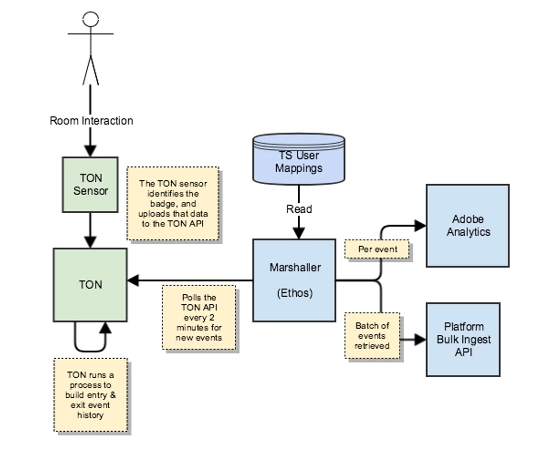
To keep tabs on our attendees’ whereabouts during the conference, registered attendees received a badge with an embedded RFID chip and a Bluetooth beacon (BTLE). We then teamed up with the vendor TurnOnNow (TON) and, using their API, we were able to track the BTLE beacons and collect real-time data on which sessions attendees entered or exited.
In order to feed this data into Adobe Experience Platform, we built an application called Marshaller which queried the TON API every two minutes to collect any new movements made by attendees.

As for capturing attendee interactions, we launched a Tech Summit 2019 mobile app. It was built using Adobe Experience Platform Mobile SDK, which provides a way to understand and track customer behaviors on mobile devices. (This SDK works in conjunction with Adobe Launch, Adobe’s next-generation tag management technology, built on the Adobe Experience Platform.)
Upon signing into the mobile app, yet another identifier (ECID) was added to their Real-Time Customer Profile. This helped Adobe Experience Platform generate recommendations based on the sessions they ‘liked’ in the app. It also helped drive the daily digest emails sent by Prospector.
The data from both the mobile app and the badges were instantly turned into Experience Events.

Experience Events are understood by Experience Platform as customer data that describes when an event (or set of events) occur and include a timestamp and ID.
With the Real-Time Customer Profile up and running, we were able to translate attendee attributes into useful and personalized content at the right time using the Kiosk, Sherpa screens, Prospector, and AR Rayban (see diagram below).

Delivering the experiences
Now that we’ve explained how we captured and ingested the data into Adobe Experience Platform, here’s how we used that captured data to drive the personalization that was critical to the success of the following experiences:
Kiosk
A number of kiosks were placed around Tech Summit to allow attendees to view and understand the Real-Time Customer Profile.
Each kiosk was equipped with an RFID scanner. When an attendee touched their badge to the scanner, the kiosk queried their Profile and displayed it on-screen (see image below). Scanning the badge also created a new Experience Event (Kiosk Sign In).

The Profile included their basic information along with the behavioral data we had captured so far. It also listed the sessions they attended, Experience Events associated with their ID (e.g. favorited sessions, completed surveys and challenges), and personalized recommendations for similar sessions.
Additionally, the Kiosk allowed attendees to view the entire conference building layout in 3D to locate sessions and see more information on the speakers.
Sherpa
Similar to the Kiosks, there were several Sherpa screens dotted across Tech Summit. Using the BTLE from the badges, Sherpa scanned the beacon IDs of five people in close proximity. We then associated that ID and associated it to a Profile to create a segment.
Using that segment, Experience Platform would find common data between the five Profiles and generate a statistic. This was to draw the attendees in and invite them to tap on the enlarged photo of their face to see personalized recommendations for sessions, events, and people.
To generate this content, we used the Adobe Experience Platform Data Science Workspace (see diagram below). This feature uses Adobe Sensei to harness Artificial Intelligence and Machine Learning to draw insights from your data and make predictions for targeted content.

As shown in the diagram, Experience Platform pulled attendee data into the Profile, which enabled the Data Science Workspace to generate recommendations using three models: people, sessions, and events.
Once we had those recommendations, we stored them in the Profile using custom schemas for each recommendation. We were also able to continue enriching the Profile throughout the conference with incoming Experience Events.
Prospector
Prospector consisted of two parts: journeys and daily digest emails. The first triggered Experience Events to guide the delivery of just-in-time content, and the latter sent off a personalized email at the end of the day based on the attendees’ liked and attended sessions.

In the diagram (shown above), Experience Events would stream in from our other experiences and create a journey for the attendee. With Adobe Campaign on Platform (ACOP), which allows real-time orchestration using contextual data, Experience Platform would then send a push notification (if enabled) or an email.
Rayban
The purpose of Rayban was to display an attractive experience using AR to give attendees a general understanding of how Adobe Experience Platform was enriching their Tech Summit journey.
To personalize their AR experience, we asked the attendee to enter their name or ID into a webpage. Our AR provider, Magic Leap, read this ID and queried Adobe Real-Time Customer Profile service to pull their name and photo and embed them into the AR experience.
At the end of the explainer, Rayban showed a survey to record how helpful the experience was at conveying how Experience Platform was being used. We’ll share the results at the end of this post.
Challenges
We had a few technical and logistical obstacles while building the Tech Summit experience.
Provisioning was our first challenge since we were early adopters of many of the products needed. There was much back and forth with different people and, ultimately, it took over a month to get everything set up. Once we had the right point of contact, things ran smoothly.
During data ingestion, we were unable to use Informatica (an Extract-Transform-Load solution) to import data into Experience Platform’s Experience Data Lake. We had to use our own ETL and create Parquet files that worked with XDM. Now know that bulk ingestion is possible through JSON, but at the time we had to use Parquet.
Streaming ingestion also led us on a wild goose chase due to a lack of documentation. There was no official instruction on sending Experience Events or Profile Updates. This made it very difficult to troubleshoot and we were left to find examples online. Fortunately, this documentation now exists.
For Prospector, we experienced usability issues due to missing or broken features in the email designer interface. There was also some out-of-the-box analytics available but the documentation was unclear. We ended up using workarounds to publish and send test emails.
Finally, during the AR experience, we encountered a bug that sabotaged the accuracy of usage. While the results were still significant, the real numbers are presumably higher.
The results
By the end of Tech Summit 2019, the numbers showed that the provided experiences were well-received and played a significant role in enhancing and optimizing the attendee journey during the conference. Here’s what we recorded:
- 98% of attendees said they learned more about Adobe Experience Platform
- 1,272 people logged into the kiosk
- 7,562 surveys were sent on time
- 11,297 daily digest emails sent via ACOP
- 365,076 streaming events
- 20 messages sent per minute (1/min average)
- 47Mb of event data streamed to data lake
Overall, we’re happy with the experiences we built for the Tech Summit. We leveraged the benefits of edge computing to capture data and enable Adobe Experience Platform to create a 360-degree customer profile to power personalized and targeted experiences for attendees.
Follow the Adobe Experience Platform Community Blog for more developer stories and resources, and check out Adobe Developers on Twitter for the latest news and developer products. Sign up here for future Adobe Experience Platform Meetups.
Originally published: May 14, 2019
