A Guide to Porting Analysis Workspace Projects from Adobe Analytics to Customer Journey Analytics
Introduction
The process of making Adobe Analytics (AA) Analysis Workspace projects available in Customer Journey Analytics (CJA) requires careful AA administrative planning, preparation, and execution. It's crucial to understand that this isn't a one-way migration where AA projects are deprecated, but rather an admin-driven "porting" of AA projects to CJA at a specific point in time for a given Analysis Workspace project. Be mindful of the prerequisites for this process, including supported ingestion pathways, CJA-side Connection and Data View setup requirements, and CJA Data Views user permission provisioning. Adobe Experience League outlines the porting workflow, covering the steps to take within Adobe Analytics, instructions on how to retry a failed migration, and guidance on monitoring the porting progress of AA projects to CJA using the Admin component migration page.
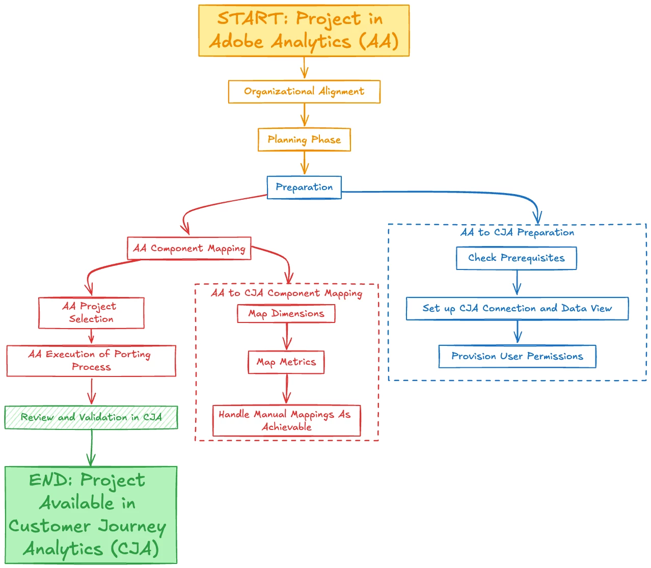
This diagram illustrates the key steps in the porting process, from initial organizational alignment to the final availability of the AA project in CJA. It highlights the phases of preparation, required component mapping, and execution, providing a visual representation of the porting workflow detailed in this guide.

Coverage of Adobe Analytics to Customer Journey Analytics Project Porting
As described on Experience League, the migration process encompasses two key aspects of porting AA Analysis Workspace projects to CJA. Firstly, the "component mapping" process forms the foundation and is essential for porting projects from AA to CJA. Secondly, segments, date ranges, and calculated metrics that don't already exist in CJA are recreated based on the organization's mapped dimensions and metrics.
Before initiating the AA to CJA project porting process, it's advisable to configure your CJA Data View solution design to match your source AA solution design reference as closely as possible. The porting process will automatically migrate segments, calculated metrics, and date ranges within a project. If you only want to migrate these specific elements, you can create a project containing just the desired sub-components.
To understand what is included in the migration, refer to the following lists outlining the component elements and project elements that are ported:
There are also unsupported elements that can cause errors. CJA doesn't support certain visualizations and panels in the same way as AA. Including these elements in a project before migration can lead to failure or post-migration errors. For a smooth porting process, remove these elements from your AA project before migrating to CJA. If a migration fails, review your project again and ensure you've eliminated all unsupported elements before retrying.
It's also important to be aware of specific AA components that require manual mapping during the migration process, as they may lack direct equivalents in CJA. These include predefined sets of dimensions and metrics that can't be automatically mapped to their CJA counterparts. The documentation provides lists of dimensions and metrics requiring manual mapping. Carefully review these lists and plan to manually map these components where feasible. This will ensure a smooth and accurate transfer from AA to CJA. Be aware at this time that AA metrics cannot be mapped directly to CJA calculated metrics, as they are defined and handled differently in each system's component structure.
Porting Adobe Analytics Merchandising Custom Conversion Variables to Customer Journey Analytics
For AA merchandising eVars with product syntax, it's important to select the correct schema path in the mapping phase. For example, when mapping an AA Custom Conversion variable with product syntax (eVar50 for example) in CJA, the correct component schema object to reference, as exposed via the Adobe Analytics Source Connector, would be:
productListItems._experience.analytics.customDimensions.eVars.eVar50
It's critical to avoid mapping against _experience.analytics.customDimensions.eVars.eVar50, despite its availability as a mappable object. This distinction plays a vital role in ensuring accurate data mapping and preserving the integrity of your AA merchandising variables. By selecting the correct schema path, you maintain the proper context and relationship between your AA Custom Conversion merchandising variables and associated CJA binding dimension components. Additionally, ensure that the necessary binding dimension component settings in the Data View are properly configured.
Organizational Alignment: A Crucial First Step
Firstly, this process requires an organizational alignment on how you map AA components to CJA components. This step is irreversible through self-service, so it demands careful consideration and planning. As the documentation states:
"The migration process identifies components in your Adobe Analytics project that can’t be automatically mapped to components in Customer Journey Analytics, and it allows you to manually map them.
Any mappings made on one project apply to all future projects across your entire IMS org, regardless of which user is performing the migration. These mappings cannot be modified or undone except by contacting Customer Care.
Because of this, it’s important that your organization decides how dimensions and metrics will be mapped before any projects are migrated. Doing so avoids individual administrators making decisions in a silo when considering only a single project.
Organizational alignment in the AA to CJA component mapping process is vital for ensuring consistency and accuracy across all ported projects. This alignment involves bringing together key stakeholders from various departments to make informed decisions about how AA variables will be mapped to their CJA component counterparts. It's critical to establish a clear mapping strategy that takes into account the specific needs and goals of different teams within the organization.
During this alignment process, teams should consider factors such as data consistency, reporting continuity, and the potential impact on existing workflows in CJA. It's advisable to create a comprehensive mapping document that outlines how each AA solution design reference dimension and metric will be represented in CJA. This document should be reviewed and approved by all relevant parties to ensure everyone is on the same page.
Additionally, organizations should consider setting up a governance structure to oversee the mapping process. This could include appointing a dedicated team or individual responsible for making final mapping decisions and resolving any conflicts that may arise.
By prioritizing organizational alignment in the component mapping process, companies can minimize errors and ensure a smoother porting initiative from AA to CJA. This collaborative approach also helps in building a shared understanding of the CJA solution across the organization, facilitating better adoption and utilization of the platform post-porting execution.
Planning the Adobe Analytics to Customer Journey Analytics Projects Porting
The planning phase involves a critical decision-making process regarding which AA projects should be ported to CJA. It's crucial to understand that this process isn't about completely replacing AA assets. Rather, it's about extending their availability and functionality within CJA, as far as current implementation conditions allow. This porting process presents an excellent opportunity to take inventory of your existing AA projects and selectively port only those that will provide significant value in CJA. When selecting AA projects for porting, consider factors such as project relevance, frequency of use, and strategic importance to your organization's analytics goals in CJA. By carefully curating the projects to be ported, you can ensure that your CJA environment remains streamlined and focused on delivering actionable insights. Also, be aware of how AA reports will manifest in CJA and where there may be differences. Key areas to consider include:
- Differences in session definition logic at the Connection level in CJA
- Variations in session settings at the Data View level in CJA
- Disparities in component persistence and expiration between AA and CJA
- Significant differences in declared Person Identifier basis in CJA
- Variations in Person identification methods due to Stitching in CJA
As you prepare for the porting process, keep in mind that making an AA project available in CJA often requires iterative mapping between AA and CJA components for each project. This mapping is necessary if it hasn't been done before for a specific component, ensuring that dimensions and metrics in your ported projects align correctly with CJA's structure. The mapping step offers a chance to review and potentially enhance your analytics setup, guaranteeing that ported projects will function effectively and yield valuable insights within CJA.
Execution of the Adobe Analytics to Customer Journey Analytics Projects Porting
When it comes to the execution phase, it's crucial to grasp that the original AA project will remain entirely intact within AA. This means that the project will be unaltered and fully functional in its original form. It's worth noting that there will be no visible direct indication within the AA project to suggest that a particular Analysis Workspace project has undergone the porting process to CJA. The sole notification of this porting comes in the form of a status update on the Admin Component migration page.
Organizations may find it beneficial to implement additional methods of marking ported projects. This can be achieved by utilizing Project Tags or Folder designations within the AA environment. Such practices can help teams keep track of which projects have been made available in CJA, facilitating better project management and reducing potential confusion.
A critical aspect of this process to understand is its one-time nature. The porting occurs as a single action and does not establish any ongoing link or real-time synchronization between the AA and CJA versions of the project. This characteristic has several important implications:
- It ensures the stability and consistency of the original AA project, which remains unchanged and continues to function as before.
- Any modifications made to the AA project after the porting process will not be reflected in its CJA counterpart.
- Likewise, any modifications or improvements made to the ported project in CJA won't impact the original AA project version.
- This separation enables the independent evolution of projects in their respective environments, tailoring to the unique needs, contexts, and capabilities of both AA and CJA.
- If component mapping isn't feasible or might lead to multiple potential CJA mappings, you can choose to exclude the component from the saved AA Workspace. This exclusion allows you to rebuild it directly in CJA, tailored to your specific needs.
Understanding these nuances of the execution process is vital for effective management and setting appropriate expectations among team members and stakeholders. It underscores the importance of careful planning and communication when undertaking AA to CJA project porting efforts. This ensures that all parties are aware of the implications and can make informed decisions about project updates and maintenance in both environments. Additionally, CJA Asset Transfer tool allows you to transfer final ownership of assets in CJA. In the context of AA to CJA project porting, this feature allows you to reassign ported projects and their associated components to designated owners in CJA, rather than defaulting to the administrator who initiated the porting process in AA.
Validating Ported Projects from Adobe Analytics to Customer Journey Analytics
After successfully porting AA projects to CJA, it's important to implement a validation process in CJA. This step ensures that the ported projects are functioning correctly and providing accurate data within CJA. Validation should include spot checks comparing key metrics and dimensions between the source AA project and the ported CJA version, checking for any discrepancies in data representation or calculation. It's also important to verify that all components, including filters and calculated metrics, have been correctly mapped and are producing expected results. Additionally, test various scenarios and use cases to ensure that the ported project meets the specific analytical needs of your organization in CJA. This validation phase not only confirms the success of the porting process but also helps identify any areas that may require further adjustment or optimization in CJA.
Conclusion
The process of porting AA projects to CJA represents a significant step in evolving an organization's analytics capabilities. This porting offers the opportunity to leverage the advanced features of CJA while maintaining continuity with existing AA projects. However, it's crucial to approach this process with careful planning, organizational alignment, and a clear understanding of the implications.
Key takeaways from this guide include:
- The importance of organizational alignment in component mapping decisions
- The need for thorough planning and Analysis Workspace project selection
- Understanding the one-time nature of the porting process and its implications
- The significance of manual mapping for certain dimensions and metrics as achievable
- The potential for optimizing analytics during the porting phase
By following these guidelines and best practices, organizations can ensure the most effective porting of project assets from AA to CJA, maximizing the value of their data and analytics. As analytical needs evolve, the ability to efficiently port projects between these solutions will become increasingly vital. Organizations that master this process will be well-positioned to uncover further insights and drive data-informed decision-making throughout their CJA implementation.
