Target Troubleshooting 101
In consulting, we frequently face challenges as technology develops and becomes more complex. As technology matures, sometimes there is a greater need to debug and troubleshoot issues that derail expected functionality. It’s one of the most common challenges that we see within consulting, and it’s commonly shared by clients as well. Whether it’s to meet a certain release timeline or to reinstate functionality, a quick resolution is always ideal. Our hope is that this guide can be approached from a broad perspective to help with any troubleshooting independent of the implementation being used: legacy at.js library or the latest Adobe Experience Platform (AEP) Web SDK.
Having the Right Tools
Like any craft, it is important to have the right tools to help you. Two essential tools for debugging and troubleshooting are the Adobe Experience Cloud Debugger Extension (available on Chrome and Edge) and the browser developer tools that come with all browsers.
Common Use Cases
Let’s review a few common use cases that tend to come up during setting up and reviewing campaigns.
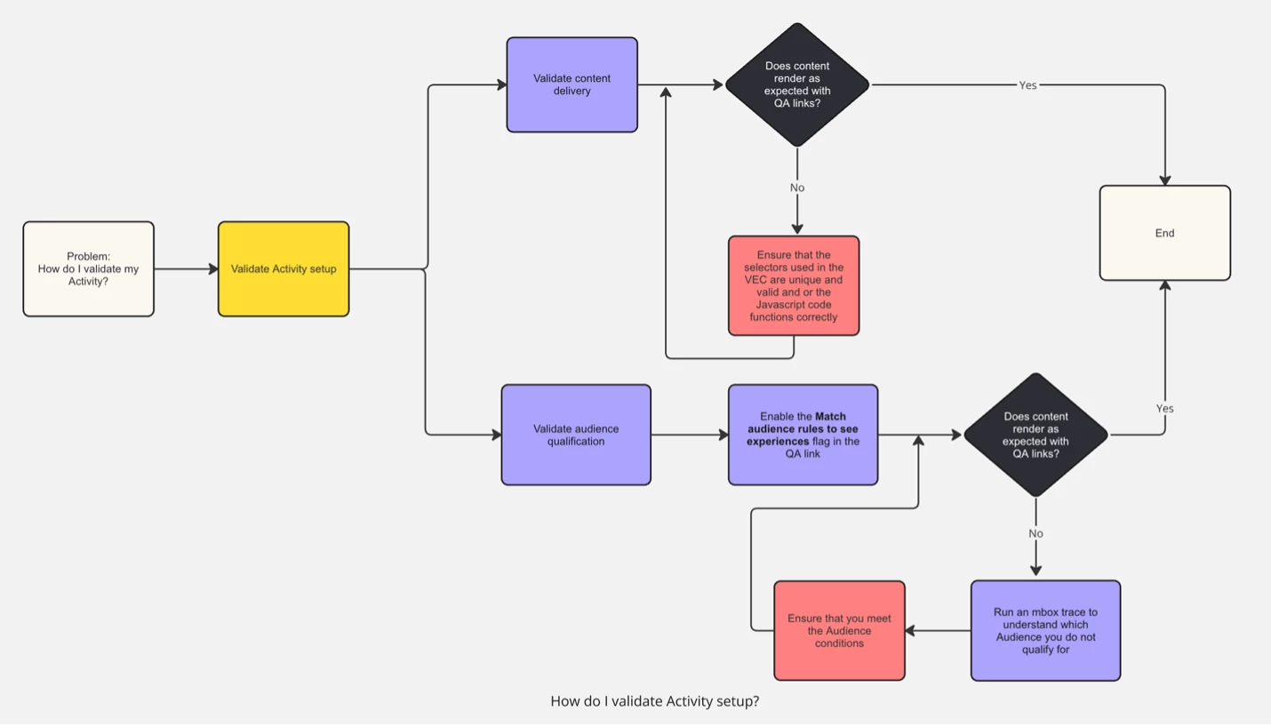
The first one we tend to see the most often is that content is not rendering on the page. It’s a common scenario where a client has worked on developing a campaign and upon launch, they are not seeing the content they expect. Luckily, this tends to be a straightforward item to address as before getting to this stage, there has been a sort of QA already performed to ensure content is rendering as expected.
First, let’s make sure that activity is live. The easiest way to do that is to go into Experience Cloud and the Target product to check the status of your activity in the list, ensuring that it is set to Active. Once we’ve done that, let’s check activity qualification. The best way to do that is to run a trace. For detailed steps on how to run a trace, click here.
Typically, the reason behind not seeing content display is due to not meeting the segmentation requirements. Running a trace can help pinpoint or isolate the root cause more easily, as it provides the following information:
- Details about your campaign
- Snapshot of the visitor profile before and after execution
- List of campaigns that were evaluated on the page
Specifically, the IDs listed below reveal why you are not qualifying for said Activity.
- Unmatched IDs: The request did not qualify in this call for those segments or targets
- Matched IDs: The request qualified for the specified segments or targets
If you are, however, meeting the segmentation requirements and still do not see the content render, then there is an additional step you can take. You can check to see if the content changes you are trying to implement are still compatible with the DOM. If, for example, the CSS selector for the element you are attempting to test on has changed since you created the activity, then you will need to update the activity with the new selector.
We prepared these handy diagrams you can reference in the future for any issues that arise (click on image and view in fullscreen to enlarge):


The next most common scenario we tend to see is that content delivery is working but for whatever reason, there is no reporting data available in the UI yet.
As straightforward as it sounds, the first thing to consider is possible latency in the reporting data making it to the UI - no matter if you’re using Target as the reporting source or Analytics (A4T). The latency varies based on your reporting source. When using Target only reporting, waiting for at least 1-2 hours since the Activity has been made live is usually a safe bet. On the other hand, when using A4T, check back in 24 hours to ensure data is flowing in as expected.

Next, check the Activity Reporting Settings to ensure that the right Environment is selected.
Typically, the latency and report settings environment help understand and validate the basic checks required when reporting data is not visible in the UI. If you still do not see reporting data populate in the UI, or if you are concerned with certain metrics not incrementing or populating as expected, they will need to be investigated separately.

In conclusion, we hope reviewing these scenarios has given you a handy guide to the top troubleshooting tips. As we continue to observe more challenges, be on the lookout for a second part in the future with the other common issues we see in the consulting world!
Are you looking to optimize your website's performance and drive conversions?
Look no further than Adobe - the industry leader in A/B testing. With more A/B tests under our belt than any other organization in the world, we have the expertise and knowledge to take your online presence to the next level. Adobe Target is unrivaled in the industry, and with Adobe Consulting, you can have access to this powerful tool and the expertise behind it. Don't miss out on the opportunity to unlock the full potential of your website. Contact us today and discover how Adobe can help your business thrive. If you would like to understand how Adobe can help your business reach out to Adobe Professional Services.
