Nurture Campaign - How to make users enter multiple streams at the same time | Community
Skip to main content
Level 2
May 17, 2022
Solved

Nurture Campaign - How to make users enter multiple streams at the same time

  • May 17, 2022
  • 1 reply
  • 3339 views

Hi all,

 

I'm seeking for an advise for best practices for the below:

 

We're building a nurture camapign which will have 5 streams and each stream will have around 4-6 emails.

 

Stream 1 emails are more of a general information hub which will be sent to all users in the target list. and Streams 2-5 will be serving interest based content to it's respective members. 

 

Here stream 1 email clicks will decide which stream(2-5) the user will transition to as each stream(2-5) has interest based content designed.

 

I'd like to know, if a user in stream 1 clicks multiple links in stream 1 emails - how can we transition the users to multiple interest streams.

 

Also, we have a weekly communication limit set to 3 emails. incase if the user clicks the 4th link, we'd like to send him the 4th email in the following week.

 

what is the best way to achieve this?

 

Looking forward to hear your thoughts. Thanks

This post is no longer active and is closed to new replies. Need help? Start a new post to ask your question.
Best answer by Darshil_Shah1

A person can only be a member of a single stream within a specific engagement program., i.e., in simple words - a person cannot receive content from more than one engagement program's stream at any given point of time. Also, if a person has reached the communication limits, they will receive the nurture content in next cast when they're not over the communication limits.

 

If the streams 2-5 aren't set to run at the same times, you can technically build a campaign that ensures that the people are always in the very first stream that is scheduled to run based on their click engagements on the emails from the stream 1, and as soon as the email from the stream (2-5) is sent, transition people to the next stream scheduled to run based on their click activity. You can also explore the idea of building this via the default programs instead of the engagement program, as you'll be able to send multiple emails based on people's interests without having to manage the stream transitions. Although, you'll need to manage the scheduling and emails sends on your own in this approach unlike the engagement programs but this'll give you more control and customization scope which is difficult in the engagement program in the very first place.

 

Also, you'd probably know this but sending emails based on the interests inferred from the email clicks is not very reliable, as you may also see clicks originating from the email scanners which'd not be from the real humans and will lead you to inferring false interests.

 

1 reply

Darshil_Shah1
Community Advisor and Adobe Champion
Darshil_Shah1Community Advisor and Adobe ChampionAccepted solution
Community Advisor and Adobe Champion
May 17, 2022

A person can only be a member of a single stream within a specific engagement program., i.e., in simple words - a person cannot receive content from more than one engagement program's stream at any given point of time. Also, if a person has reached the communication limits, they will receive the nurture content in next cast when they're not over the communication limits.

 

If the streams 2-5 aren't set to run at the same times, you can technically build a campaign that ensures that the people are always in the very first stream that is scheduled to run based on their click engagements on the emails from the stream 1, and as soon as the email from the stream (2-5) is sent, transition people to the next stream scheduled to run based on their click activity. You can also explore the idea of building this via the default programs instead of the engagement program, as you'll be able to send multiple emails based on people's interests without having to manage the stream transitions. Although, you'll need to manage the scheduling and emails sends on your own in this approach unlike the engagement programs but this'll give you more control and customization scope which is difficult in the engagement program in the very first place.

 

Also, you'd probably know this but sending emails based on the interests inferred from the email clicks is not very reliable, as you may also see clicks originating from the email scanners which'd not be from the real humans and will lead you to inferring false interests.

 

rohitbAuthor
Level 2
May 17, 2022

@darshil_shah1 Thanks for replying. 

Yes all streams will be set to run at the same time. Ex: Weekly, 930am on a specific day.

understood that a person can only be part of 1 stream at a given time. so does that mean, In order to receive content from other stream, the person needs to be transitioned or become part of that stream and by default he/she'd stop receiving content from existing stream.

 

Also, while I was discussing it with my co-worker, we came up with an updated approach.

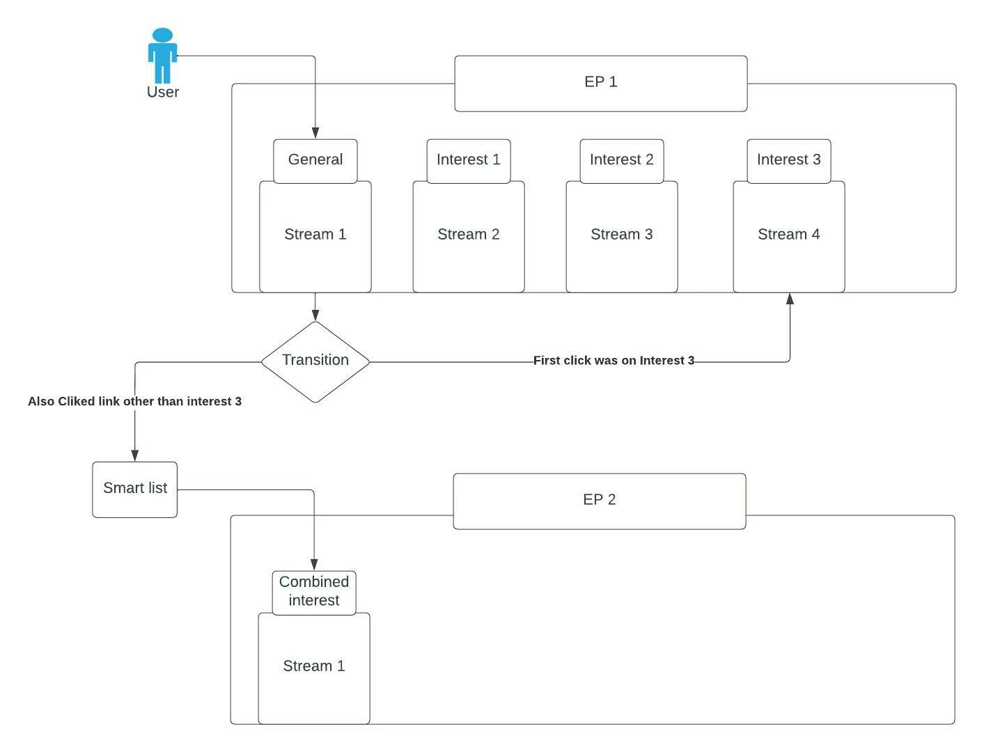
Because of communication limits, we decided to introduce an extra stream (6) which has combined interest based emails. any person clicking on multiple links in the initial stream (1) would be added to this combined stream.

 

The only thing we're looking at is - If a person clicks on a specific interest link first, We'd like to deliver content from the respective stream (2-5) which serve content only on that interest.

 

but since, A person can only be a member of a single stream within a specific engagement program.

 

Can we achieve this by creating another engagement program and having the combined stream running there. we can utilize the smart list that we build by tracking multiple clicks and accordingly make them part of this new EP.

 

I've attached a brief flow diagram below so you get an overview. Thanks

 

 

 

 

 

Best,Rohit Barhe
Darshil_Shah1
Community Advisor and Adobe Champion
Community Advisor and Adobe Champion
May 17, 2022

When you change the EP's stream for a person, they will no longer receive the content from the stream they were earlier in until they're added back in which case they'd start receiving the content from where they left off.

 

I think you can create multiple EPs for this! I'd recommend using the default content offer programs instead of the plain email assets as the stream content, so you have better control over the sends. You'd need a smart campaign to transition people to the streams within the same program or to a different EP, not the SL. Also, when you add people to the EP2 make sure that you change the EP1's cadence to the Paused state so that they don't continue receiving the single interest specific content from the EP1.