GDPR handling of consent to marketing | Community
Skip to main content
May 18, 2018
Question

GDPR handling of consent to marketing

  • May 18, 2018
  • 4 replies
  • 6284 views

Another GDPR related question from me!

How are you dealing with consent if someone does not consent to marketing comms/opt-in? I.e. Are you linking this up with the unsubscribe field?

If not, how are you implementing it so that those preferences are respected?

This post is no longer active and is closed to new replies. Need help? Start a new post to ask your question.

4 replies

Dan_Stevens_
Level 10
May 18, 2018

We are not associating "not opt-in" to "unsubscribe".  Rather, we're just making sure that - unless the person has "opt-in = true" - they won't receive marketing emails.  Actually, in our case, our main opt-in field - the one that appears on all of our forms - is an opt-in to all marketing emails.  We also have a preference center that we drive folks to from the "unsubscribe" link in our emails - where they can opt-in/out of specific types of content, instead of unsubscribing fully. 

So what we have done is create a series of "master" opt-in smart lists in our global/default partition (we have 23 country lead partitions) - which are then shared across all workspaces.  Each smart list is aligned to our preference center groups, along with an all-up opt-in smart list:

  • Opted-in to all marketing emails
  • Opted-in to campaign-related emails
  • Opted-in to event invitations
  • Opted-in to country newsletters
  • Opted-in to blog updates

Then for every email send, we must filter against the appropriate audience smart list (in addition to whatever other filters are necessary).  These filters are baked into all of our program templates to ensure no one forgets to include them.  And since the country partitions only have access to their country data, there's no need to create these smart lists within each partition.  Only those people within those countries will be exposed and qualify for any send campaign in each country workspace.

May 24, 2018

HI Dan,

Is there any reason you don't consider Marketing Suspended being triggered on non-opt in people and then creating a process of un suspending them if someone opts in? Putting filters in the template program is great, but mistakes do happen...

Dan_Stevens_
Level 10
May 24, 2018

Two primary reasons why we don't do this:

  • We don't have an all or nothing approach when it comes to opt-in consent.  We allow people to opt-in to specific types of content
  • As mentioned below, some of our emails (e.g., small, intimate strategic events to our key (and active) clients; or post-event activity) will fall under "legitimate interest"

We have revoked the permission to activate a batch email/send campaign from some of the members of our extended field marketing team.  Now, this must be done by a member of my core Marketo Operations team (there are only 5 members). 

Grégoire_Miche2
Level 10
May 18, 2018

Unlike Dan, we prefer to associate the 2 fields, so that we are sure that we remain error proof in case a local user forgets to use an opt-in list.

But we do that association with some JS at form level, not with smart campaigns.

We also have a some preference centers that enable people to fine tune their opt-in.

So in fact, the "Opt-in" field is only used on lead capture forms such as event registration, content download or contact forms. And it is shown only for new comers (unknown leads). In these forms, if the person opts in, the in the form background, the unsubscribed field will be unchecked.

The preference center does not show the "global" opt-in field but rather the options and the unsubscribe field (which corresponds to the "subscribe from all communications" option). in the PC, if the person opts out, in the form background, the opt-in field will be unchecked.

-Greg

Dan_Stevens_
Level 10
May 18, 2018

Hi Greg - the reason why we don't do this is because of the specific scenarios when we are sending specific audiences an email and it falls under "legitimate interest".  For example, after a client event, we'll send out post-event communications that relate directly to the event.  But that's it - they won't receive any future marketing emails, unless they have opted-in.

Grégoire_Miche2
Level 10
May 18, 2018

HI Dan,

That's a good point. You can also use an operational email anyway in this case.

-Greg

ChristinaZuniga
Level 9
May 18, 2018

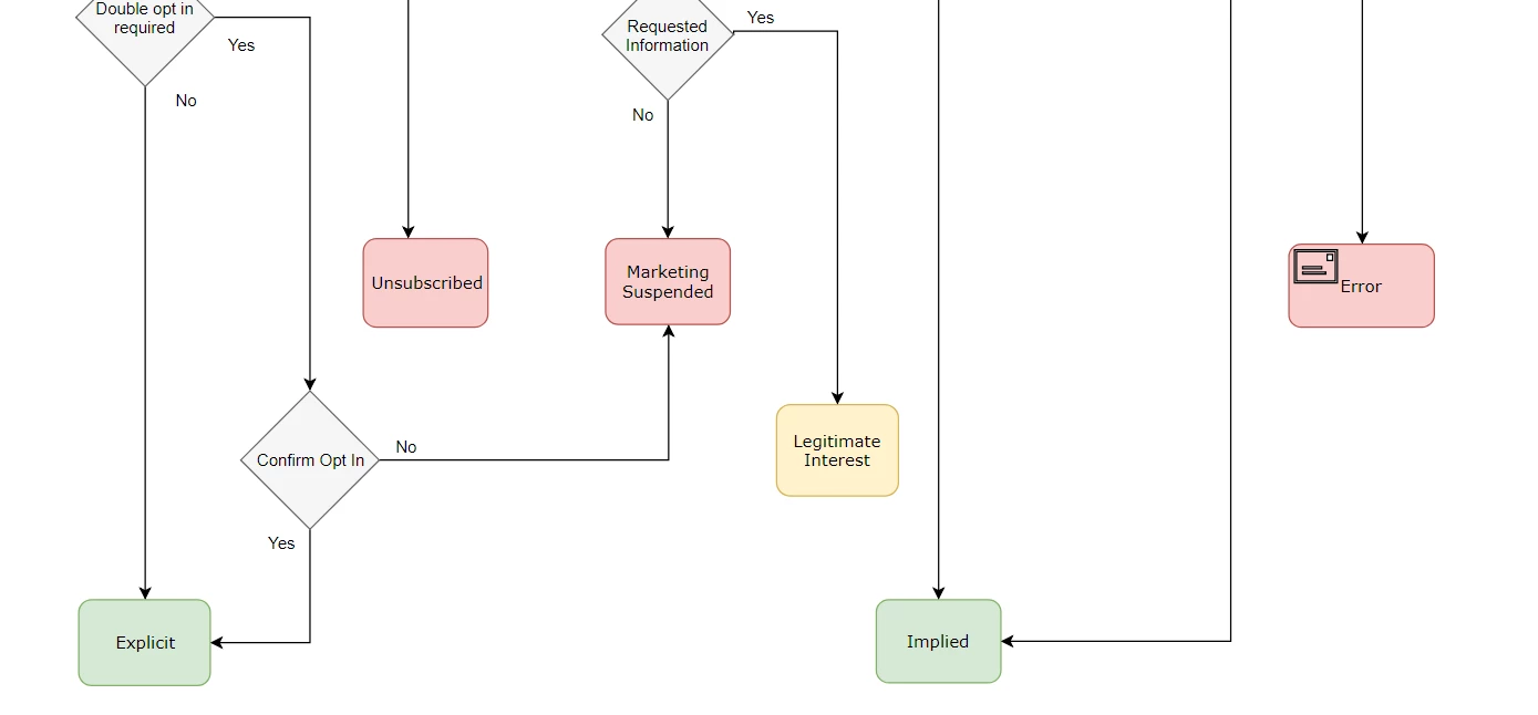
Don't unsubscribe someone just because they don't opt in, that should only be used for an affirmative "don't talk to me anymore". Use a separate field to track what level of permission you have (mine is called "permission status"). That way you can have "affirmatively opted in", "affirmatively opted out", "nebulous gray area where they didn't say yes or no and two groups of this, one where I have the right to talk to people (ex: USA people) and one where I don't have the right to talk to people (ex: Italian people).


I can't show you my full workflow (sorry) that tells me logically how each person falls into each bucket, but here's the bottom of that decision tree and the colored boxes are my permission statuses. I made it pretty straightforward in terms of color what is good vs. what is bad , but mostly because this document is for non-Marketo people to understand what our permission means.

I'd recommend something like this so you can logically group people.

May 22, 2018

Hi guys,

but surely this is GDPR non-compliance...? You say that you add a person's record to your database and if they don't opt in then you don't email them...right?

But surely the Opt-in relating to GDPR isn't about whether you can email them or not, it's about whether you have their consent to process their data - which if they don't opt in, then you don't have their consent, so you can't store/process the data - whether you send emails to it or not. So surely the people who do not opt-in - after a certain number of tries, or a certain period of time passes - must be deleted...not flagged as suspended or unsubbed...

ChristinaZuniga
Level 9
May 22, 2018

Michael Collins​, I have a separate way to processing data opt in so someone can be in my database in any permission level and be opted out of data processing. That's a separate issue.

As for being in the database at all, it depends on your data retention policy. My point in getting to a permission level depending on their requests and their actions actually helps me determine how long I can keep the record. If they are marketing suspended and came in via a Salesforce contact from international sales but aren't in a current opportunity, I have far less time to keep them in my database than if they fill out a form and request sales information. So I'm using my permission status to help me determine how long I'm allowed to keep those records in my database.

You need to review (or create!) a data retention policy that makes sense for your business. If your average deal takes 1 month to close, is it reasonable to keep a new prospect record for 3 days? Probably (#IAmNotALawyer). 1 year? Probably not. Depends on what your lawyers and company decide to do.

May 22, 2018

Ok - maybe I got confused then because I thought this post was about gaining consent, so storing data and emailing it might be 2 different things. Our lawyers have been discussing this for almost a year now! - I think we will end up with a '3 strikes and you're out' policy - so we will attempt opt-in 3 times and if we don't get it then we will delete...